为增强我院学生的求职能力,提高我院学生职场竞争优势,为我院学生走向职场积累宝贵的经验,4月中旬,我院面向全体学生举办了2023年简历设计大赛。
简历
是对个人学历、经历
特长、爱好等的书面介绍
它可以让大家更好地了解自己
对于应聘者来说
简历是求职的“敲门砖”
一等奖
21级小学语文教育01班 段舸

21级空乘 王岳欣

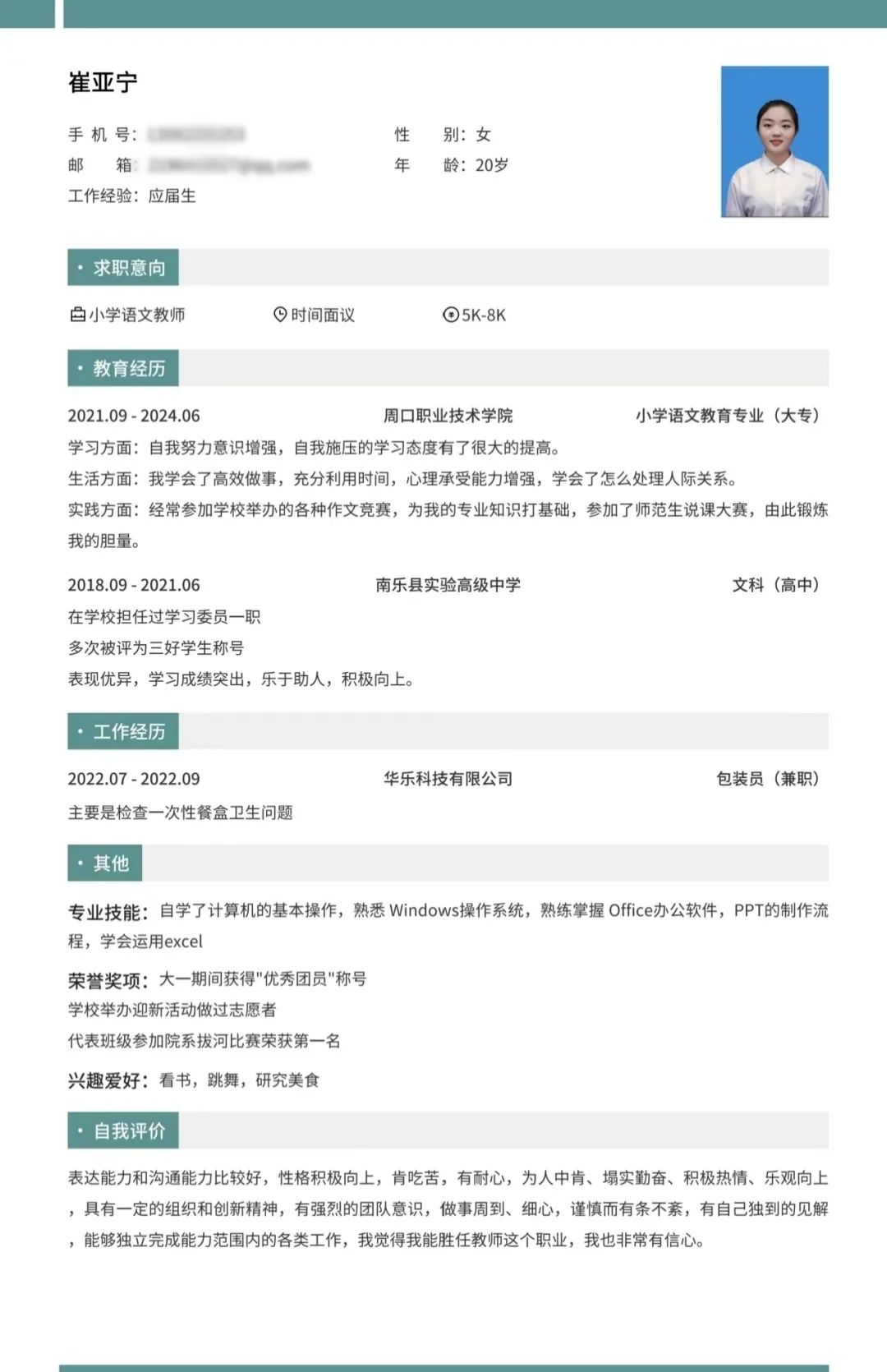
21级小学语文教育02班 崔亚宁

21级小学语文教育04班 刘如诗

21级小学英语教育01班 李思文

作品展示



获奖名单
二等奖
21级空乘梁雨
21级空乘李文冉
21级人力资源吴佳茹
21级小学教育02班赵文清
21级小学教育02班随远远
21级小学语文教育02班朱帅
21级小学语文教育04班张蒙蒙
21级小学语文教育01班王子硕
21级小学语文教育05班易莉娜
21级小学语文教育05班董馨月
三等奖
21级高铁王超
21级高铁项玉猛
21级人力资源王思雨
21级旅游管理王歆瑜
21级小学教育04班谷谦
21级小学教育04班李艳婷
21级小学语文教育01班申云
21级小学语文教育05班周湘
21级小学语文教育02班薛惟贞
21级小学英语教育01班罗艺翔
21级小学语文教育02班刘仪斐
21级小学语文教育05班张馨颖
21级小学语文教育01班徐行行
21级小学语文教育05班王甜甜
21级酒店管理与数字化运营李乾坤
相信所有的参赛选手通过这次比赛都得到了历练也收获了一定的经验,也希望这次比赛能够让同学们充分掌握简历的制作方法,提高简历制作能力和技巧,能够更加积极主动地求职就业,迈向明天。